2021,是培根铸魂的一年,是攻坚善治 的一年。当时光年轮转向2022,回首来路,无论是小欢喜还是大自豪,深感每个人都了不起,每件事都不容易!
在机电人心中,2021年留下了太多难忘的记忆。站在“两个一百年”奋斗目标的历史交汇点,全体机电人与时代同呼吸、与祖国共命运,在建党百年中赓续红色血脉,在铸魂育人中擦亮办学底色,在辽宁振兴中提供技能支撑,在职教改革中激发师生动能,在党建引领中开辟新发展格局……
今天,让我们回顾学校十大新闻,点亮属于每一位机电人的高光时刻!
1、致敬百年风华,用系列庆祝活动“点亮”师生拳拳爱国之心

6月30日,学院在报告厅举行“红歌颂党恩 唱响新时代”庆祝建党100周年大合唱活动
学院印发《庆祝建党100周年活动实施方案》,组织开展评选“两优一先”表彰先进活动、“追寻红色足迹”主题实践活动、“唱支红歌颂党恩”集体合唱活动、“砥砺奋进新征程”主题党日活动、“红色精神代代传”学生社团活动等11项大型活动,庆祝中国共产党成立100周年。
2、传承红色基因,用党史学习教育“点亮”明理增信崇德力行

3月18日,学院在报告厅召开党史学习教育动员大会
3月18日,学院召开党史学习教育动员大会,党史学习教育正式拉开帷幕。
学院成立党史学习教育领导小组,制定工作方案和任务清单,走进93050部队旅史馆和红旗汽车连开展主题实践活动,举办2次党史学习教育专题读书班。同时,建设制作庆祝中国共产党成立100周年暨党史学习教育专题网站,编印学院党史学习教育《简报》40期,在微信公众平台发布“小电哥•讲党史”专题栏目83期。开展“我为群众办实事”实践活动,实施助力学生健康成长计划、服务教师发展计划、破解困扰学校发展瓶颈问题推进计划,全年累计办实事30余件。人民网、学习强国、辽宁省教育厅等校外媒体报道我院开展党史学习教育22篇。
3、凝聚机电力量,用双高、双卓越院校“点亮”高质量发展新篇章

辽宁省高等职业教育兴辽卓越院校立项建设学校名单

辽宁省高等职业教育兴辽卓越专业群立项建设学校名单
9月10日,学院省级高水平现代化高职院校建设项目以优秀等级圆满通过验收。
10月27日,学院6个专业群成功获批“兴辽卓越专业群”A档建设单位,学院获批“兴辽卓越校”A档建设学校。
4、潜心求真治学,用真本领真学问“点亮”学高为师教育担当

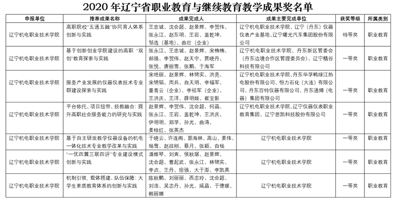
2020年辽宁省职业教育与继续教育教学成果奖名单
4月30日,我院教师荣获辽宁省职业教育教学成果奖特等奖1项、一等奖6项。
5月23日,我院教师张明海、张超代表辽宁参加第九届全国数控技术大赛,荣获“数字化设计与制造”赛项二等奖。
6月10日,我院《生产线自动化技术实训》课程入选教育部“课程思政示范课程”,自控系于晓云等8名教师入选教育部“课程思政教学名师和团队”。
8月20日,我院教师潘维琴、宋艳丽等8个团队荣获辽宁省职业院校教师教学能力大赛一等奖2项、二等奖2项、三等奖4项。
8月25日,我院教师马宏骞荣获辽宁省教学名师称号,丛佩丽、侯秋琚、高洁、李福军四名教师获评辽宁省职业教育专业带头人。
10月13日,我院自控系教师马宏骞主编、石敬波副主编的《用微课学·电梯及控制技术》教材荣获国家教材委员会“全国优秀教材(职业教育与继续教育类)”二等奖。
5、整合优质资源,用专升本联合培养“点亮”贯通衔接育人模式

2021年辽宁省普通本科高校与高水平高职院校联合培养专升本试点院校名单
4月,我院被辽宁省教育厅确定为开展专升本联合培养试点院校。我院与沈阳工业大学联合培养电气工程及其自动化、自动化、机械设计制造及其自动化三个专业的本科人才。
6、拓宽育人维度,用高层次带头人“点亮”柔性引才用才机制

4月19日,我院与东北大学安希忠教授科研团队举行“增材制造技术安希忠专家工作站”建站仪式
4月19日,我院建设东北大学安希忠教授科研团队“增材制造技术安希忠专家工作站”;4月1日,我院聘任亚泰集团丹东交通水泥有限公司辽宁工匠田冰为“田冰技能大师工作室”领创人;3月25日,聘任华通测控有限公司董事长、高级工程师刘海波为产业教授。
7、秉持立德树人,用思政工作50强“点亮”校园文化精神内涵

中国机械工业职工思想政治工作研究会授予我院全国机械行业“十三五”思想政治工作50强荣誉称号
5月20日,我院荣获全国机械行业“十三五”思想政治工作50强、学院党委书记王忠诚荣获全国机械行业“十三五”宣传思想文化建设“最美奋斗者”称号。
8月,我院大学生志愿者协会获评“辽宁省教育系统雷锋式集体”。
12月,我院获2021年辽宁省“三下乡”社会实践优秀组织单位称号,校本级团学干部组建的“学百年党史 做时代先锋”实践团获优秀团队称号。
8、打造丝路学院,用国际化合作办学“点亮”开放办学新征程

9月15日,柬埔寨压球体育·|(官方)在线官网亚龙丝路学院2021级新生开学典礼以网络直播形式在两国举行
9月15日,柬埔寨压球体育·|(官方)在线官网亚龙丝路学院2021级新生开学典礼在中柬两国以网络直播形式成功举行。
过去的一年,校企共同制定“丝路学院”机电一体化技术专业人才培养方案,开发并出版了七本汉语和专业课的中、英、柬三语教材。学院四名教师被聘任为贡布理工学院汉语和机电专业授课教师,于7月开始对23名柬埔寨学生进行了中文课程的线上教学。
9、依托产教平台,用职教赋能经济发展“点亮”社会服务新高度

2020年高职院校发明专利授权数量统计名单
1月,高职发展智库发布《2020年全国高职院校发明专利授权排行榜》,对2020年全国高职院校发明专利授权数量进行统计分析,我院继2019年后再次荣登辽宁省高职院校首位。
1月21日,我院“职业教育与区域经济协调发展中心”获批辽宁省高等学校新型智库。
成立仪器仪表产业技术研究院,学院全年服务中小微企业技术服务到款额968.86万元。
11月15日,仪器仪表产业学院获评“辽宁省职业教育兴辽产业学院”。
11月12日,我院被评为辽宁省首批退役军人就业创业园地;12月3日,我院获评辽宁省职业技能培训示范基地,全年完成职业技能培训与鉴定考试22789人次。
10、尊崇工匠精神,用职业技能大赛成绩“点亮”振兴辽宁人才支撑

6月25日,我院师生荣获全国职业院校技能大赛高职组“工业机器人技术应用”赛项二等奖
截止12月,学院师生在国家级、省级大赛中屡获殊荣。在全国职业院校技能大赛中获二等奖2项、三等奖2项;在全国各类学科竞赛和职业技能大赛中获奖29项;在省级各类职业技能大赛中获奖47项。同时,我院男子足球队连续三年蝉联辽宁省青少年校园足球联赛(高职组)冠军;我院学生获辽宁省学生乒乓球锦标赛(高职组)男单冠军,男子乒乓球队、女子乒乓球队双双获得团体亚军。